The biochemical aspects of diabetes in oral health

Jean Paul Perraudin

Department of Dentistry, University Libre de Bruxelles, Belgium

Address for correspondence: Dr Jean-Paul Perraudin
C/O Dr Astrid Van den Abbeele, CP 622 – Faculty of Medecine - 808 Route de Lennik – 1070 Anderlecht – Belgium
E-mail: jp.perraudin@taradon-laboratory.com

https://doi.org/10.15277/bjd.2019.222

Abstract

Apart from the many other complications due to high blood sugar, people with uncontrolled diabetes are three times more likely to develop periodontal disease (gingivitis and periodontitis). Other complications include halitosis, dry mouth, taste disorders, aphthous stomatitis and oral precancerous infections. Periodontitis is the advanced stage of deep inflammation of tissue and the loss of connective tissue. The breakdown of the collagen of the periodontal ligament fibres leads to a periodontal pocket between the gum and the tooth followed by loss of the tooth. It has been shown that people with diabetes have 4–5 times more glucose in their saliva than people without diabetes. This hyperglycaemia will play a vital role in the growth of bacteria, whether in planktonic form or in the form of biofilm. Based on the lipopolysaccharides released by bacteria, it has been demonstrated that this hyperglycaemia increases the levels of several cytokines and other mediators in saliva, and gingival crevicular fluid increases oxidative stress in periodontal tissues and leads to the formation of advanced glycation end products (AGE). Therefore, if diabetes is not controlled, it represents a significant risk factor in the aetiology of periodontal disease, but more intriguing still is the notion that this link is reciprocal – serious periodontitis affects the control of blood glucose and could exacerbate diabetes. Today, the most widely used treatment by dentists is scaling and root planing every 90 days, in addition to the administration of antibiotics, despite the fact that antibiotic-resistant micro-organisms are becoming more and more prevalent. Periodontal infection alters the biological activity of saliva. So why not focus on this activity, which represents a first-line non-immune defence mechanism for overall health? In many cases foaming toothpaste is recommended even though these preparations deactivate salivary protective molecules. It follows, therefore, that reinforcing saliva on a daily basis could lead to better control of bacterial growth, less oxidative stress, improved immune defences and healing and, above all, avoidance of periodontal complications and bone loss. Numerous research results have shown that several molecules which exist naturally in saliva – such as lactoferrin, lysozyme, lactoperoxidase system, growth factors and superoxide dismutase – play an essential role in protecting human oral health. Incorporating these natural molecules into oral hygiene formulations could lead to better daily oral health in diabetics and even in people without diabetes.

Br J Diabetes 2019;19:93-98

Key words: diabetes, oral health, lactoferrin, lactoperoxidase system, superoxide dismutase, lysozyme, growth factors, antioxidant agents

Introduction

Diabetes is a serious health problem requiring daily rituals to keep it under control. Its prevalence around the globe is devastating. According to the World Health Organisation, the number of people with diabetes in the world has risen to more than 400 million with an estimated increase to 550 million over the next 15 years.

As a general rule, the condition is characterised by raised blood sugar. In addition, salivary glucose levels are up to four times higher in a person with diabetes compared with a person without diabetes.1 The potential complications arising from diabetes are serious, including cardiovascular diseases, stroke, liver deficiency, blindness and amputation.2 In addition, diabetes can lead to an increased propensity to infection, a decrease in wound-healing and a growth in morbidity and mortality as the disease evolves.

Diabetes is a metabolic disease linked to a dysfunction in glycaemic control leading to chronic hyperglycaemia. Type 1 diabetes, known as insulin-dependent diabetes, is most commonly found in children, although it can appear at any age. It is characterised as an autoimmune disease where the β cells of Langerhans in the pancreas are destroyed by the immune system. On the other hand, type 2 diabetes produces resistance in liver and muscle tissue to the action of insulin.

Above and beyond the numerous complications arising from hyperglycaemia, uncontrolled diabetes poses the additional risk of developing oral health problems such as yeast infections,3 an increase in caries, gingivitis and bone loss associated with periodontal disease.4,5 Gingivitis and, ultimately, periodontitis – two common diseases – are caused by pathogenic biofilm micro-organisms forming on and around the teeth on a daily basis.6 Gingivitis is the more benign form of periodontal disease, where the inflammation is confined to the gum area. This is reversible with an efficient, regular oral hygiene routine. Periodontitis occurs at a more advanced stage, with severe tissue inflammation and the consequential loss of connective tissue. It is a slow progressive disease, but the destruction of periodontal tissue is then irreversible. In addition, bacteria located in the periodontal pockets are pathogenic and highly inflammatory, some of them having the ability to survive in the blood and infect other parts of the human body.7,8

Other complications directly related to oral health include halitosis and dry mouth, which can lead to disorders of taste and burning sensations, aphthous stomatitis and precancerous oral infections.9,10

This review aims to describe how a new approach based on natural biochemical molecules could solve the problems of oral health in diabetes.

The biological links between diabetes and periodontal diseases

Diabetes has been intensively studied by all branches of medicine. There have been a number of studies investigating the oral consequences of diabetes; however, unambiguous conclusions have been drawn for the relationship between diabetes and periodontal diseases.11 Many studies have confirmed higher plaque levels and a higher incidence of chronic gingivitis both in adults and in children with type 1 diabetes.12 Juvenile periodontitis is rare in healthy subjects and in those with type 1 diabetes, yet certain findings from well-conducted studies – for example, differences in oral microflora or the impact of metabolic control of diabetes on periodontal health – indicate a higher risk of periodontitis in children with type 1 diabetes. With regard to the association of diabetes and dental caries, the results of studies are inconsistent.12,13 The fact that the results of individual studies are often controversial is not due to methodology differences but to the multifactorial aetiology of most oral pathologies. However, it has been confirmed that some minor risk factors for caries are more or less prevalent in a diabetic population than in a non-diabetic control group. Even though there is some controversy between the results of different studies comparing the relationship between the rate of glucose in the saliva and the crevicular fluid and periodontal diseases, the excess salivary glucose creates a favourable environment for the development of more and more pathogenic microflora. The epidemiological results confirm that diabetes is a major risk factor for periodontitis, and that people with diabetes are about three times more prone to have periodontal diseases14–16 than those whose blood sugar is better controlled, and these periodontal diseases are more severe.11,15,17,18

In addition, it seems we are dealing with a new paradigm in perio-dontology knowing that excess glucose will automatically promote the development of the microbial flora, especially organised in the form of biofilms.11,19 Nevertheless, it is the level of inflammation that will determine the composition of the flora and not the reverse.20,21

This relationship means that people with diabetes are not only more susceptible to periodontal disease, but also that these diseases can have an adverse effect on the control of glycaemia,15 and that there is therefore a two-way relationship between periodontal disease and high blood sugar.4,19,22-24 A meta-analysis concluded that there is a significant reduction in haemoglobin HbA1c after dental hygiene treatment,25–27 due to the decrease in harmful bacteria and inflammatory mediators that are present in periodontal infections. These mediators affect the metabolism of glucose and lipids and prevent insulin from acting properly.22,26,28 It is only a small step to come to the conclusion that non-diabetics with periodontal disease can become diabetic.

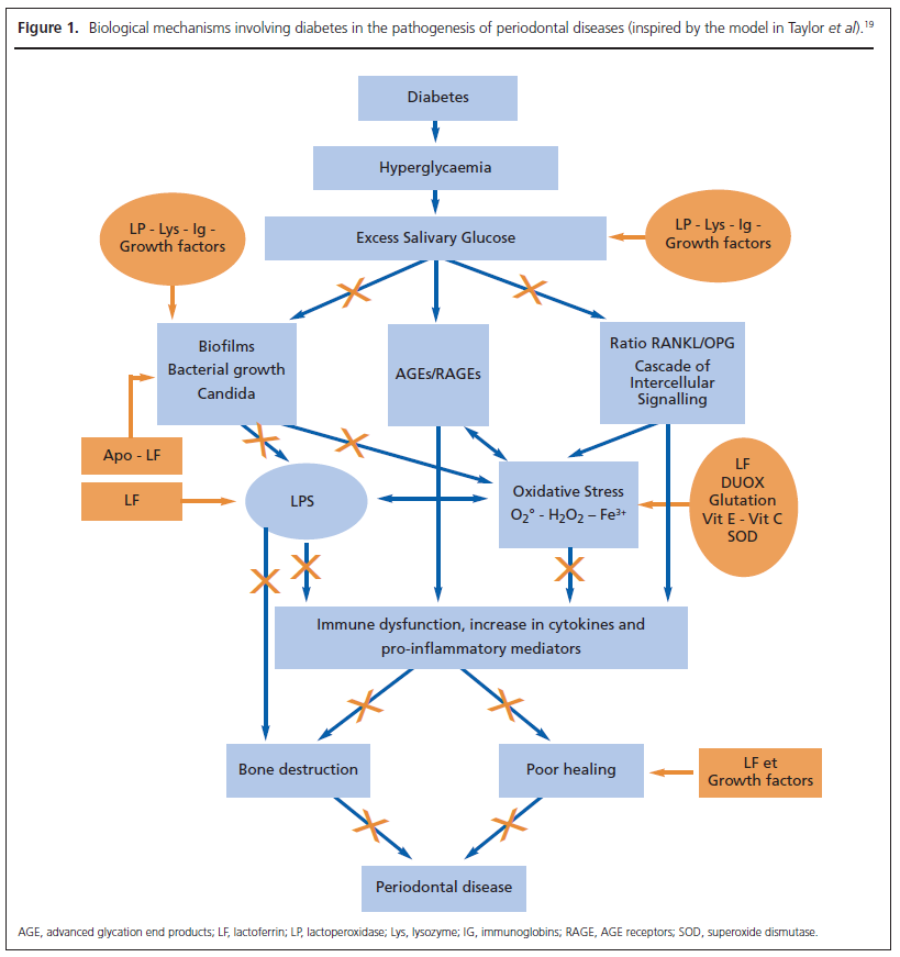
In a review by Taylor et al of the biological mechanisms involving diabetes in the pathogenesis of periodontal disease (steps and arrows in blue in Figure 1), the authors show that hyperglycaemia leads to excess salivary and crevicular glucose which plays a key role on the bacteria, whether they are organised in planktonic form or in biofilms.19 Figure 1 summarises the physiopathological events between hyperglycaemia and periodontitis. However, current information supports the possible complex interaction involving aspects of inflammation, immune function, the activity of neutrophils and the biology of cytokines.19 On the other hand, hyperglycaemia increases the levels of several cytokines and mediators in saliva and gingival crevicular fluid and activates oxidative stress and the formation of advanced glycation end products (AGE) in periodontal tissues. AGE-RAGE (AGE receptors) interactions lead to an exaggerated inflammatory response and periodontal tissue destruction, as observed in diabetes.29 In a similar way, periodontitis promotes systemic oxidative stress and increases the serum levels of C-reactive protein and other acute phase reactants. Unresolved chronic inflammation due to periodontal disease also has an impact on the control of diabetes (high HbA1c and other complications.29 Therefore, if diabetes is not controlled, it represents a significant risk factor in the aetiology of periodontal disease, but more intriguing still is the assumption that this link may be reciprocal and that serious periodontitis affects control of blood glucose and could exacerbate diabetes.29–31

451 Perraudin Figure 1

Biochemical pathways: saliva

In the past, many scientific publications suggested antibiotic therapy as a useful adjunct in the treatment of periodontal disease in addition to curetage and radical scaling. Nowadays the American Academy of Periodontology recommends caution in the use of antibiotics for periodontal therapy due to side effects, the risk of favouring resistant micro-organisms and the difficulty in completely reaching the dental biofilm, which further favours the selection of micro-organisms.32 Numerous side effects of antibiotic therapy can appear, especially when used in combination with other common drugs – for example, the use of metronidazole in patients receiving warfarin.33

Figure 1 describes the various stages leading to hyperglycaemia in periodontal disease and the loosening of teeth (steps and arrows in blue). As can be seen, the diagnosis and treatment of periodontitis is based on the knowledge of biochemical and biological mechanisms related to bacterial growth (whether or not in biofilm), to production of bacterial lipopolysaccharides (or endotoxins) inducing inflammatory process, to direct versus indirect activation of osteoclasts,34 and finally to saliva biology. It is shown in the scientific literature that lactoferrin, a protein component of saliva, allows cells from neutrophils and macrophages to present at the site of inflammation (diapedesis) and that, by blocking the activity of the bacterial lipopolysaccharides, the anti-inflammatory properties of lactoferrin allows it to counter the production of cytokines (TNF-α – Il-1, Il-6)

A further factor is the antibacterial role of lysozyme, immunoglobulins and the salivary lactoperoxidase system, which enables the destruction or inhibition of the pathogenic micro- organisms and the control of bacterial biofilms. Also important is the production of free radicals (reactive oxygen species) responsible for the oxidative stress which will be eliminated by the action of lactoferrin as an iron chelator, by the presence of superoxide dismutase, by vitamins E and C and glutathione as antioxidants, and other biochemical markers of the inflammatory and immune responses. However, it is important to note that all these molecules are present in saliva.

Like all exocrine secretions, saliva represents the first defence system in preserving health and well-being against external factors. Unfortunately, its importance is often overlooked by medical professionals, above and beyond its involvement in talking and taste (gustin, mucin), chewing, swallowing and digestion (amylases, lipase), in maintaining a neutral pH (bicarbonate and phosphate ions) and in providing the ionic environment for the protection of teeth (calcium, protein-rich in proline, phosphate ions). Saliva also protects the tissues of the mouth (growth factors) from the harmful effects of pathogenic micro-organisms, especially when they are organised into biofilm (antibacterial molecules), by regulating the formation of the oral flora: this represents one of the most important functions of saliva.

When there is an excess of glucose in the saliva, numerous micro-organisms colonise the oral cavity. They can easily develop, resulting in dental plaque, especially located in the gingival sulcus producing a proliferation of anaerobes at the origin of mucosal inflammation and the appearance of gingivitis. Classic signs and symptoms of gingivitis include red, swollen and tender gums that may bleed upon toothbrushing. If gingivitis is not treated, it can and often will progress to periodontal disease. Periodontal disease is associated with the accumulation of plaque and calculus which harbour bacteria and potent virulence factors, leading to destruction of periodontal tissues and resorption of alveolar bone around the teeth. The rapid growth of the adverse effects caused by micro- organisms can unbalance the function of saliva. In addition, the appearance of dry mouth only aggravates the phenomenon.10

The antimicrobial functions of saliva are supported by several molecules acting in synergy as follows:

Antibacterial: lactoferrin (LF) – lysozyme (Lys) – immunoglobins (Ig) – salivary peroxidase system (LP) associated with the mucosa cell dual oxidase (Duox) system.35

Wound healing: lactoferrin (LF) – growth factors (GF).

All these molecules are present not only in saliva but also in all secretion liquids.

Lactoferrin is a 77,000 Dalton protein whose role is closely related to the presence of iron. Its ability to bind iron enables the molecule to inhibit the production of free radicals in the presence of superoxide ions of oxygen and hydrogen peroxide ions. It also has bacteriostatic activity36 and bactericidal activity37 against pathogenic micro-organisms. Lactoferrin is able to prevent some micro-organisms from organising into biofilm.38 When it binds to bacteria, the molecule is able to release the lipopolysaccharides of micro-organisms and to attach to these bacterial lipopolysaccharides.39 The lactoferrin-lipopolysaccharide complex will limit and control the production of free radicals by neutrophils and the production of cytokines by macrophages.40 In severe cases of periodontitis the immune response of the cells appears unbalanced as the neutrophils become hyperactive, leading to an increase in inflammation and abnormal production of free radical oxygen. By sequestering iron, lactoferrin can inhibit the production of the free radicals responsible for oxidative stress.41,42

Lysozyme is a 14,000 Dalton protein which is able to gather the bacteria and inhibit the coagglutinations between bacteria43 or reduce their glucose incorporation and subsequent acid production.44 The antibacterial activity of lysozyme has been demonstrated by the cationic nature of the molecule. This antimicrobial activity is attributed to an increase in membrane permeability followed by electrolyte and osmotic changes inside the cell.45

Immunoglobulins: The immune system involves the production of immunoglobulins by activated B-lymphocytes. Immunoglobulins form the basis of specific defence mechanisms in the saliva against microbial flora. They can neutralise the virulent factors of certain micro-organisms such as Streptococcus mutans by adhesion and the production of acid.46

The peroxidase system is a peroxidase enzyme associated with a Duox system (which produces hydrogen peroxide molecules). It is able to eliminate the hydrogen peroxide molecules by oxidising halogen or pseudo-halogen ions.35 Peroxidase enzymes such as salivary peroxidase or lactoperoxidase (LP) and the myeloperoxidase (MPO) react according to the following general mechanism:

451 Perraudin

Superoxide dismutase (SOD): The anion superoxide O2 is the radical oxygen most abundantly formed by cells. To neutralise its damage, cells have developed antioxidant defence systems. One of these mechanisms is detoxification of the radical oxygen superoxide by superoxide dismutase (SOD), thus producing hydrogen peroxide (H2O2) which will be eliminated by the action of peroxidase (see equation above). The transformation of the radical superoxide in H2O2 can be done spontaneously, but SOD will speed the reaction up about 10,000 times, facilitating the halting of the chain reaction at the outset.47

Vitamin E and vitamin C: These are two well-known antioxidants.48

Glutathione (GSH): Glutathione is a tri-peptide. In physiological conditions the oxidised form (GSSG) is in a very low concentration. In the case of oxidative stress, the concentration tends to decrease, showing the reductive properties of glutathione.49 GSH reacts very quickly with the reactive oxygen species.

Knowledge, attitudes and practices of care of oral health in people with diabetes

Periodontal research has grown significantly over the past decades. An exclusively surgical approach is progressively called into question and has been abandoned for a more medical and biological approach. In the past, the medical approach recommended for subjects with diabetes, was conventional periodontal treatment such as professional mechanical debridement carried out every 3 months with doxycycline treatment or other antibiotics. Today, medical treatment is more biological, consisting of the daily use of products developed on the basis of natural molecules similar to those contained in the saliva. Indeed, this could limit the development of periodontal disease in patients with diabetes. On the basis of the understanding of the mechanisms as shown in Figure 1 (orange crosses) and as suggested in this document, this new strategy should be developed taking into account the following criteria:

Given the impact of periodontal disease on diabetes and the benefits of good oral health practices in reducing the risk of periodontal disease, it is important that people with diabetes receive sufficient information on the oral consequences of the disease and that they adopt good oral hygiene practices.50 Several studies conducted around the world have assessed the knowledge, attitudes and practices of people with diabetes in terms of oral care.4,5 However, the conclusions of these results are not very positive. Such an assessment is important because good knowledge and good literature on oral health are positively associated with good behaviour in the matter of oral health, such as increased frequency of tooth brushing and visits to the dentist.51 In addition, the social determinants of health have an influence on oral health-related behaviours.52 Those who are disadvantaged or from lower socio-economic groups often have unhealthy habits, less knowledge and poor attitudes to oral health and access to dental services, and are therefore more likely to suffer from oral diseases.

However, when talking about best practices of oral hygiene such as the use of toothpaste or mouthwashes, during the course of their studies all scientists have been familiar with the use of electrophoresis gels for the determination of the molecular weight of proteins and enzymes. In fact, this technique shows that a solution of protein molecules added to a detergent such as lauryl sulphate or dodecyl sulphate or any other detergent denatures biological molecules in order to better separate them on the basis of their molecular weight. It is important to remember that most toothpaste on the market contains these detergents as foaming agents and that their use will completely denature the molecules contained in saliva, thus rendering the extraordinary power of this secretion liquid ineffective. Insufficient rinsing leaving traces of toothpaste in the mouth can cause saliva to be non-active for several hours after brushing, preventing the saliva from playing its protective role against microbial invasions from outside and thus allowing excess salivary glucose to fuel the growth of micro-organisms in the mouth. This also applies when people with diabetes use a mouthwash containing alcohol, which damages the activity of salivary molecules and increases the feeling of dryness in the mouth. Mention should also be made of the use of antiseptics or other antibiotics which will tend to create resistant micro-organisms that are more difficult to eliminate.

Another point to highlight is salivary secretion. In diabetes, salivary flow is increased from a basal value of 1.18 mL/min to a stimulated value of 1.51 mL/min.1 However, the treatments recommended in the literature mention using toothpaste or mouthwash morning and evening. In the case of a person with diabetes, what happens during the day? There should also be solutions to use day and night that have continuous action against excess salivary glucose.

(Translated from the original French)

Conflict of interest None

Funding None

References

1.    Jurysta C, Bulur N, Oguzhan B, et al. Salivary glucose concentration and excretion in normal and diabetic subjects. J Biomed Biotechnol 2009; 2009:1-6. https://doi.org/10.1155/2009/430426

2.    Correa FO, Goncalves D, Figueredo CM, Bastos AS, Gustafsson A, Orrico SR. Effect of periodontal treatment on metabolic control, systemic inflammation and cytokines in patients with type 2 diabetes. J Clin Periodontol 2010;37:53–8. https://doi.org/10.1111/j.1600-051X.2009.01498.x

3.    Lamster IB, Lalla E, Borgnake WS, Taylor GW. The relationship between oral health and diabetes mellitus. J Am Dent Assoc 2008;139 (Suppl):19S–24S. https://doi.org/10.14219/jada.archive.2008.0363

4.    Valerio MA, Kanjirath PP, Klausner CP, Peters MC. A qualitative examination of patient awareness and understanding of type 2 diabetes and oral health needs. Diabetes Res Clin Pract 2011;93(2):159–65. https://doi.org/10.1016/j.diabres.2011.03.034

5.    Bowyer V, Sutcliffe P, Ireland R, Lindenmeyer A, Gadsby R, Graveney M. Oral health awareness in adult patients with diabetes: a questionnaire study. Br Dental J 2011;211(6):262–311. https://doi.org/10.1038/sj.bdj.2011.769

6.    Pihlstrom BL, Michalowicz BS, Johson NW. Periodontal diseases. Lancet 2005;366:1809–20. https://doi.org/10.1016/S0140-6736(05)67728-8

7.    Karjalainen KM, Knuuttila ML, von Dickhoff KJ. Association of the severity of periodontal disease with organ complications in type 1 diabetic patients. J Periodontol 1994;65:1067–72. https://doi.org/10.1902/jop.1994.65.11.1067

8.    Thorstensson H, Kuylenstierna J, Hugoson A. Medical status and complications in relation to periodontal disease experience in insulin-dependent diabetics. J Clin Periodontol 1996;23:194–202. https://doi.org/10.1111/j.1600-051x.1996.tb02076.x

9.    Nazir MA, Alghamdi L, Alkadi M, Albeajan N, Alrashoudi L, Alhussan M. The burden of diabetes, its oral complications and their prevention and management. J Med Sci 2018;6(8):1545–53. https://doi.org/10.3889/oamjms.2018.294

10.  Southerland JH, Taylor GW, Offenbacher S. Diabetes and periodontal infection: making the connection. Clin Diab 2005;23(4):171–8. https://doi.org/10.2337/diaclin.23.4.171

11.  Preshaw PM, Alba AL, Herrera D, et al. Periodontitis and diabetes: a two-way relationship. Diabetologia 2012;55:21–31. https://doi.org/10.1007/s00125-011-2342-y

12.  Orbak R, Simsek S, Orbak Z, Kavrut F, Colak M. The influence of type-1 diabetes mellitus on dentition and oral health in children and adolescents. Yonsei Med J 2008;49(3):357–65. https://doi.org/10.3349/ymj.2008.49.3.357

13.   Lal S, Cheng B, Kaplan S, et al. Accelerated tooth eruption in children with diabetes mellitus. Pediatrics 2008;121(5):1139–43. https://doi.org/10.1542/peds.2007-1486

14.   Nelson R, Shlossman M, Budding L. Periodontal disease and NIDDM in Pima Indians. Diabetes Care 1990;13:836–40. https://doi.org/10.2337/diacare.13.8.836

15.   Taylor GW. Bidirectional interrelationships between diabetes and periodontal diseases: an epidemiologic perspective. Ann Periodontol 2001;6(1):99–112. https://doi.org/10.1902/annals.2001.6.1.99

16.   Emrich L, Schlossman M, Genco R. Periodontal disease in non-insulin-dependent diabetes mellitus. J Periodontol 1991;62:123–31. https://doi.org/10.1902/jop.1991.62.2.123

17.   Taylor GW, Burt B, Becker M. Non-insulin dependent diabetes mellitus and alveolar bone loss progression over 2 years. J Periodontol 1998;69:76–83. https://doi.org/10.1902/jop.1998.69.1.76

18.   Taylor GW, Burt B, Becker M. Glycemic control and alveolar bone loss progression in type 2 diabetes. Ann Periodontol 1998;3:30–9. https://doi.org/10.1902/annals.1998.3.1.30

19.   Taylor JJ, Preshaw PM, Lalla EA. Review of the evidence for pathogenic mechanisms that may link periodontitis and diabetes. J Clin Periodontol 2013;40(Suppl 14S):113–34. https://doi.org/10.1111/jcpe.12059

20.   Thorstensson H, Dahlen G, Hugoson A. Some suspected periodontopathogens and serum antibody response in adult long-duration insulin-dependent diabetics. J Clin Periodontol 1995;22:449–58. https://doi.org/10.1111/j.1600-051x.1995.tb00176.x

21.   Takahashi K, Nishimura F, Kurihara M, et al. Subgingival microflora and antibody responses against periodontal bacteria of young Japanese patients with type 1 diabetes mellitus. J Int Acad Periodontol 2001;3(4): 104–11.

22.   Chen L, Luo G, Xuan D, Wei B, Liu F, Li J. Effects of non-surgical periodontal treatment on clinical response, serum inflammatory parameters, and metabolic control in patients with type 2 diabetes: a randomized study. J Periodontol 2012;83(4):435–43. https://doi.org/10.1902/jop.2011.110327

23.   Da Cruz GA, De Toledo S, Sallum EA, Ambrosano GMB, De Cassia Orlandi Sardi J. Clinical and laboratory evaluations of non-surgical periodontal treatment in subjects with diabetes mellitus. J Periodontol 2013;79(7):1150–7. https://doi.org/10.1902/jop.2008.070503

24.   Jenkins WM, Said SH, Radvar M, Kinane DF. Effect of subgingival scaling during supportive therapy. J Clin Periodontol 2000;27(8):590–6. https://doi.org/10.1034/j.1600-051x.2000.027008590.x

25.   Teeuw WJ, Gerdes VEA, Loos BG. Effect of periodontal treatment on glycemic control of diabetic patients: a systemic review and meta-analysis. Diabetes Care 2010;33:421–7. https://doi.org/10.2337/dc09-1378

26.   Simpson T, Needleman I, Wild S, Moles D, Mills E. Treatment of periodontal disease for glycaemic control in people with diabetes. Australian Dental J 2010;55(4):472–4. https://doi.org/10.1111/j.1834-7819.2010.01273.x

27.   Spangler L, Reid RJ, Inge R, et al. Cross-sectional study of periodontal care and glycosylated hemoglobin in an insured population. Diabetes Care 2010;33:1753–8. https://doi.org/10.2337/dc09-1412

28.   Taylor GW, Borgnakke WS. Periodontal diseases: association with diabetes, glycemic control and complications. Oral Dis 2008;14(3):191–203. https://doi.org/10.1111/j.1601-0825.2008.01442.x

29.   Chapple ILC, Genco R. Diabetes and periodontal diseases consensus report of the joint EFP/AAP workshop on periodontitis and systemic diseases. J Clin Periodontol 2013;40(Suppl14S):106–12. https://doi.org/10.1111/jcpe.12077

30.   Simpson TC, Weldon JC, Worthington HV, Needleman I, Wild SH, Moles DR. Treatment of periodontal disease for glycaemic control in people with diabetes mellitus. Cochrane Syst Rev 2015;11:CD004714.

31.   Engebretson S, Kocher T. Evidence that periodontal treatment improves diabetes outcomes: a systematic review and meta-analysis. J Clin Periodontol 2013;40(Suppl 14S):153–63. https://doi.org/10.1111/jcpe.12084

32.   Research, Science and Therapy Committee of the American Academy of Periodontology. Treatment of plaque-induced gingivitis chronic periodontitis and other clinical conditions. J Periodontol 2001;72:1790–800. https://doi.org/10.1902/jop.2001.72.12.1790

33.   Lynn E. Quel est le role de l’antibiothérapie générale dans le traitement de la maladie parodontale. JADC 2007;73(2):142–3.

34.   Doucet Ph, Lowenstein M. Activation de l’ostéoclasie par les endotoxins bactériennes au cours des maladies parodontales. Méd Sci (Paris) 2006;22:614–9. https://doi.org/10.1051/medsci/20062267614

35.   Sarr D, Toth E, Gingerich A. Antimicrobial actions of dual oxidases and lactoperoxidase. J Microbiol 2018;56(6):373–86. https://doi.org/10.1007/s12275-018-7545-1

36.   Reiter B. Review of non-specific antibacterial factors in colostrum. Ann Recherches Vet 1978;9(2):205–24.

37.   Ellison RTD, Giehl TJ, La Force FM. Damage of the outer membrane of enteric gram-negative bacteria by lactoferrin and transferrin. Infect Immun 2008;56(11):2774–81.

38.   Singh PK, Parsek MR, Greenberg EP, Welsh MJ. A component of innate immunity prevents bacterial biofilm development. Nature 2002; 417:552–5. https://doi.org/10.1038/417552a

39.   Legrand D. Lactoferrin, a key molecule in immune and inflammatory processes. Biochem Cell Biol 2012;90:252–68. https://doi.org/10.1139/o11-056

40.   Yamauchi K, Wakabayashi H, Shin K, Takase M. Bovine lactoferrin: benefits and mechanism of action against infections. Biochem Cell Biol 2006; 84(3):291–6. https://doi.org/10.1139/o06-054

41.   Jenssen H, Hancock RE. Antimicrobial properties of lactoferrin. Biochimie 2009;91(1):19–29. https://doi.org/10.1016/j.biochi.2008.05.015

42.   Konishi M, Iwasa M, Yamauchi K, et al. Lactoferrin inhibits lipid peroxidation in patients with chronic hepatitis C. Hepatol Res 2006;36(1):27–32. https://doi.org/10.1016/j.hepres.2006.06.005

43.   Golub EE, Cheruka J, Boosz B, Davis C, Malamud D. A comparison of bacterial aggregation induced by saliva, lysozyme and zinc. Infect Immun 1985;48:204–10.

44.   Twetman S, Lindqvist L. Effect of salivary lysozyme on glucose incorporation and acid production in Streptococcus mutans. Caries Res 1985;19:414–21.

45.   Laible NJ, Germaine GR. Bactericidal activity of human lysozyme, mramidase-inactive lysozyme, and cationic polypeptides against Steptococcus faecalis, inhibition by chitin oligosaccharides. Infect Immun 1985; 48(3):720–8.

46.   Gregory RL, Kindle JC, Hobbs LC, Filler SJ, Malmstrom HS. Function of anti-Streptococcus mutans antibodies: inhibition of virulence factors and enzyme neutralization. Oral Microbiol Immunol 1990;5(4):181–8. https://doi.org/10.1111/j.1399-302x.1990.tb00643.x

47.   Jesija JS, Gopal S, Skiel HP. Recurrent aphthous stomatitis: an assessment of antioxidant levels in plasma and saliva. J Clin Diagn Res 2017; 11(9):64–7. https://doi.org/10.7860/JCDR/2017/29065.10624

48.  Lemes AL, Amadeu JK, Berrocal CS, Schussel JL, Bakkal M, Amenabar JM. Effect of short-term mechanical stimulation on the salivary concentration of vitamin C, vitamin E, total antioxidant capacity and total oxidant status. Scand J Clin Lab Invest 2018;78(7-8):556–9. https://doi.org/10.1080/00365513.2018.1517419

49.  Moori M, Ghafoori H, Sariri R. Nonenzymatic antioxidants in saliva of patients with systemic lupus erythematosus. Lupus 2016;25(3):265–71. https://doi.org/10.1177/0961203315605368

50.  Poudel P, Griffiths R, Wong VW, Arora A, George A. Knowledge and practices of diabetes care providers in oral health care and their potential role in oral health promotion: a scoping review. Diabetes Res Clin Pract 2017;130:266–7. https://doi.org/10.1016/j.diabres.2017.06.004

51.  Yuen HK, Wolf BJ, Bandyopadhyay D, Magruder KM, Salinas CF, London SD. Oral health knowledge and behavior among adults with diabetes. Diabetes Res Clin Pract 2009;86(3):239–46. https://doi.org/10.1016/j.diabres.2009.09.010

52.  Petersen PE, Kwan S. Equity, social determinants and public health programmes – the case of oral health. Community Dent Oral Epidemiol 2011;39:481–7. https://doi.org/10.1111/j.1600-0528.2011.00623.x